




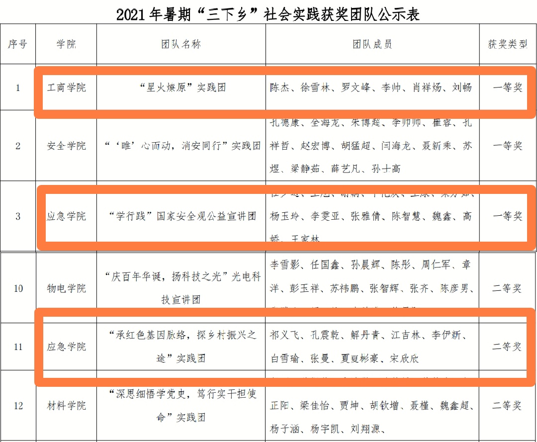
近日,团中央对2021年全国大中专学生暑期“三下乡”社会实践活动表现突出的单位和团队进行了表彰。我院“学行践”国家安全观公益宣讲团荣获“2021年全国大中专学生志愿者暑期‘三下乡’社会实践活动优秀团队”荣誉称号;“承红色基因脉络,探乡村振兴之途”实践团的调研报告“红色文化与乡村振兴融合发展路径探究”获2021年全国“三下乡”、“返家乡”社会实践“优秀调研报告”荣誉称号(全国110篇)。
在河南省暑期“三下乡”社会实践活动省级优秀工作典型的通报与河南理工大学2021年暑期“三下乡”社会实践获奖团队的公示中,我院党委副书记赵观石荣获“2021年河南省暑期社会实践活动优秀个人”荣誉称号。“学行践”国家安全观公益宣讲团荣获“河南省暑期社会实践活动优秀团队”、2021年河南理工大学暑期“三下乡”社会实践项目竞赛一等奖荣誉;“承红色基因脉络,探乡村振兴之途”实践团荣获“2021年河南理工大学暑期“三下乡”社会实践项目竞赛二等奖”。
“三下乡”社会实践活动中取得的丰硕成果表明我院在凝心聚力、务实笃行、扎实培养德智体美劳全面发展的新时代大学生方面已取得显著成效。我院将结合当前常态化疫情防控工作,不断扩大活动的覆盖面、提升活动的实效性,探索总结实践育人新机制,组织和引领更广泛的青年学生在社会实践活动中受教育、长才干、做贡献,把爱国情、强国志、报国行自觉融入新时代追梦征程,推进学院实践育人工作再创新佳绩。